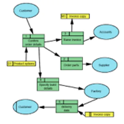
diagram
Meanings
インデックス圏から別の圏への関手
A functor from an index category to another category. The objects and morphisms of the index category need not have any internal substance, but rather merely outline the connective structure of at least some part of the diagram's codomain. If the index category is J and the codomain is C, then the diagram is said to be "of type J in C".